中国·tyc122cc太阳成集团(品牌公司)-官方网站
首页
关于我们
专业建设
音乐学专业
舞蹈学专业
艺术管理专业
音乐教育专业
团队团队
组织机构
教研室简介
党团建设
组织机构
党团活动
员工工作
员工活动
评优评奖
教学研究
教学
科研
实习实训
人才招聘
招生专业
就业指导
当前位置:
首页
>
党团建设
>
党团活动
>
正文
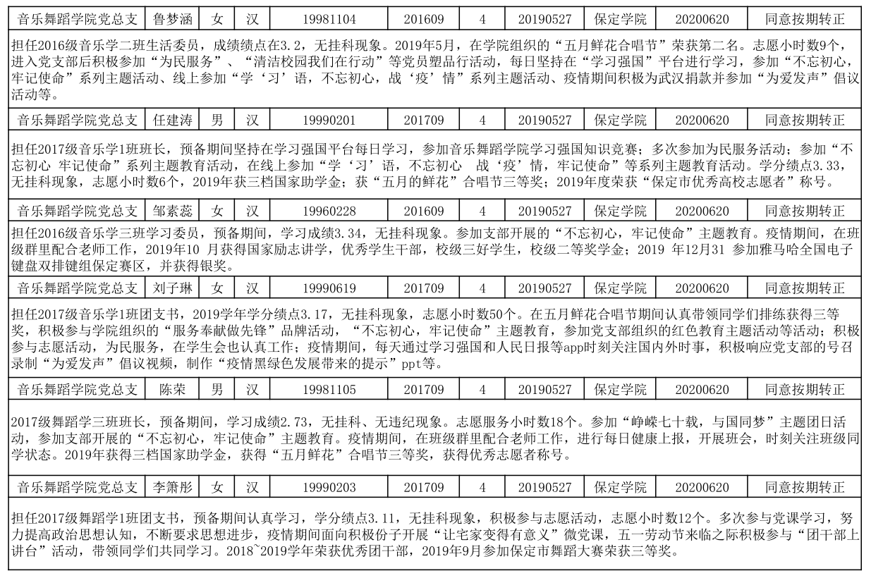
2020年员工预备党员转正公示
来源:tyc122cc太阳成 发布时间:2020-05-27 13:54:36 点击数量:101